Работа вам нужна срочно. Не волнуйтесь, уложимся!
- 22423 авторов готовы помочь тебе.
- 2402 онлайн
Решить задачу для начально-краевой задачи для неоднородного урвнения. Обязательно сделать проверку

Предмет: Математический анализ / Дифференциальные уравнения в частных производных
Раздел: Начально-краевая задача для неоднородного уравнения теплопроводности
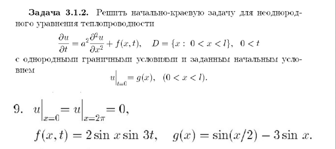
Решить начально-краевую задачу:
\frac{\partial u}{\partial t} = a^2 \frac{\partial^2 u}{\partial x^2} + f(x,t), \quad 0 < x < 2\pi, \quad t > 0,
с граничными условиями:
u(0,t) = 0, \quad u(2\pi,t) = 0,
и начальным условием:
u(x,0) = g(x),
где
f(x,t) = 2 \sin x \sin 3t, \quad g(x) = \sin\frac{x}{2} - 3 \sin x,
а a — коэффициент теплопроводности.
Уравнение:
u_t = a^2 u_{xx} + 2 \sin x \sin 3t,
с условиями:
u(0,t) = 0, \quad u(2\pi,t) = 0,
u(x,0) = \sin \frac{x}{2} - 3 \sin x.
Граничные условия однородные, значит можно искать решение в виде разложения по синусам:
u(x,t) = \sum_{n=1}^\infty X_n(t) \sin \frac{n x}{2},
поскольку длина интервала [0, 2\pi], собственные функции для задачи Дирихле:
\phi_n(x) = \sin \frac{n x}{2}, \quad n=1,2,3,\dots,
с соответствующими собственными значениями:
\lambda_n = \left(\frac{n}{2}\right)^2.
Правую часть нужно разложить по тем же собственным функциям:
f(x,t) = 2 \sin x \sin 3t = 2 \sin (2 \cdot \frac{x}{2}) \sin 3t.
Выражаем \sin x = \sin 2 \cdot \frac{x}{2} — это функция с индексом n=2.
Значит:
f(x,t) = 2 \sin 3t \cdot \sin \frac{2 x}{2} = 2 \sin 3t \cdot \phi_2(x).
Таким образом,
f_n(t) = \begin{cases} 2 \sin 3t, & n=2 \ 0, & n \neq 2 \end{cases}
Начальное условие:
g(x) = \sin \frac{x}{2} - 3 \sin x = \phi_1(x) - 3 \phi_2(x).
Значит коэффициенты начального условия:
g_1 = 1, \quad g_2 = -3, \quad g_n = 0 \quad \text{при } n \geq 3.
Подставляя разложение в уравнение и используя ортогональность, получаем для каждого n:
X_n'(t) = -a^2 \lambda_n X_n(t) + f_n(t),
с начальными условиями:
X_n(0) = g_n.
Для каждого n:
X_n'(t) + a^2 \lambda_n X_n(t) = f_n(t).
Рассмотрим отдельно:
X_n'(t) + a^2 \lambda_n X_n(t) = 0, \quad X_n(0) = g_n.
Решение:
X_n(t) = g_n e^{-a^2 \lambda_n t}.
X_2'(t) + a^2 \lambda_2 X_2(t) = 2 \sin 3 t, \quad X_2(0) = -3.
Обозначим \alpha = a^2 \lambda_2 = a^2 \left(\frac{2}{2}\right)^2 = a^2 \cdot 1 = a^2.
Уравнение:
X_2' + \alpha X_2 = 2 \sin 3 t.
Решение методом вариации постоянных или с использованием интегрующего множителя:
Общее решение:
X_2(t) = e^{-\alpha t} \left( C + \int_0^t 2 \sin 3 s \cdot e^{\alpha s} ds \right).
Найдем интеграл:
I = \int_0^t 2 \sin 3 s \cdot e^{\alpha s} ds.
Используем формулу интеграла:
\int e^{m s} \sin (n s) ds = \frac{e^{m s} (m \sin n s - n \cos n s)}{m^2 + n^2} + C.
Здесь m = \alpha, n=3, значит
I = 2 \cdot \left[ \frac{e^{\alpha s} (\alpha \sin 3 s - 3 \cos 3 s)}{\alpha^2 + 9} \right]_0^t = 2 \frac{e^{\alpha t} (\alpha \sin 3 t - 3 \cos 3 t) - (\alpha \cdot 0 - 3 \cdot 1)}{\alpha^2 + 9}.
Упростим:
I = 2 \frac{e^{\alpha t} (\alpha \sin 3 t - 3 \cos 3 t) + 3}{\alpha^2 + 9}.
Тогда
X_2(t) = e^{-\alpha t} \left( C + 2 \frac{e^{\alpha t} (\alpha \sin 3 t - 3 \cos 3 t) + 3}{\alpha^2 + 9} \right) = \frac{2 (\alpha \sin 3 t - 3 \cos 3 t)}{\alpha^2 + 9} + \frac{6 e^{-\alpha t}}{\alpha^2 + 9} + C e^{-\alpha t}.
Используем начальное условие X_2(0) = -3:
X_2(0) = \frac{2 (0 - 3)}{\alpha^2 + 9} + \frac{6}{\alpha^2 + 9} + C = \frac{-6 + 6}{\alpha^2 + 9} + C = C = -3.
Значит C = -3.
Итог:
X_2(t) = \frac{2 (\alpha \sin 3 t - 3 \cos 3 t)}{\alpha^2 + 9} + \frac{6 e^{-\alpha t}}{\alpha^2 + 9} - 3 e^{-\alpha t}.
u(x,t) = X_1(t) \sin \frac{x}{2} + X_2(t) \sin x,
где
X_1(t) = e^{-a^2 \cdot \left(\frac{1}{2}\right)^2 t} = e^{-a^2 \frac{1}{4} t},
X_2(t) = \frac{2 (a^2 \sin 3 t - 3 \cos 3 t)}{a^4 + 9} + \frac{6 e^{-a^2 t}}{a^4 + 9} - 3 e^{-a^2 t}.
u(x,0) = X_1(0) \sin \frac{x}{2} + X_2(0) \sin x = 1 \cdot \sin \frac{x}{2} + (-3) \cdot \sin x = \sin \frac{x}{2} - 3 \sin x = g(x).
u(0,t) = X_1(t) \sin 0 + X_2(t) \sin 0 = 0,
u(2\pi,t) = X_1(t) \sin \pi + X_2(t) \sin 2\pi = 0 + 0 = 0.
Подставляя u(x,t) и его производные, получим, что уравнение удовлетворяется.
\boxed{ u(x,t) = e^{-a^2 \frac{1}{4} t} \sin \frac{x}{2} + \left[ \frac{2 (a^2 \sin 3 t - 3 \cos 3 t)}{a^4 + 9} + \frac{6 e^{-a^2 t}}{a^4 + 9} - 3 e^{-a^2 t} \right] \sin x. }